国标代码
14747

全景校园|在线报名|在线查询|书记校长信箱

/UpLoadFile/File/20211108/fc22c32d-9938-4530-9ea7-4a9323be348520211108113400043.png

新闻中心 / News Center

您的位置➙:首页 > 通知公告

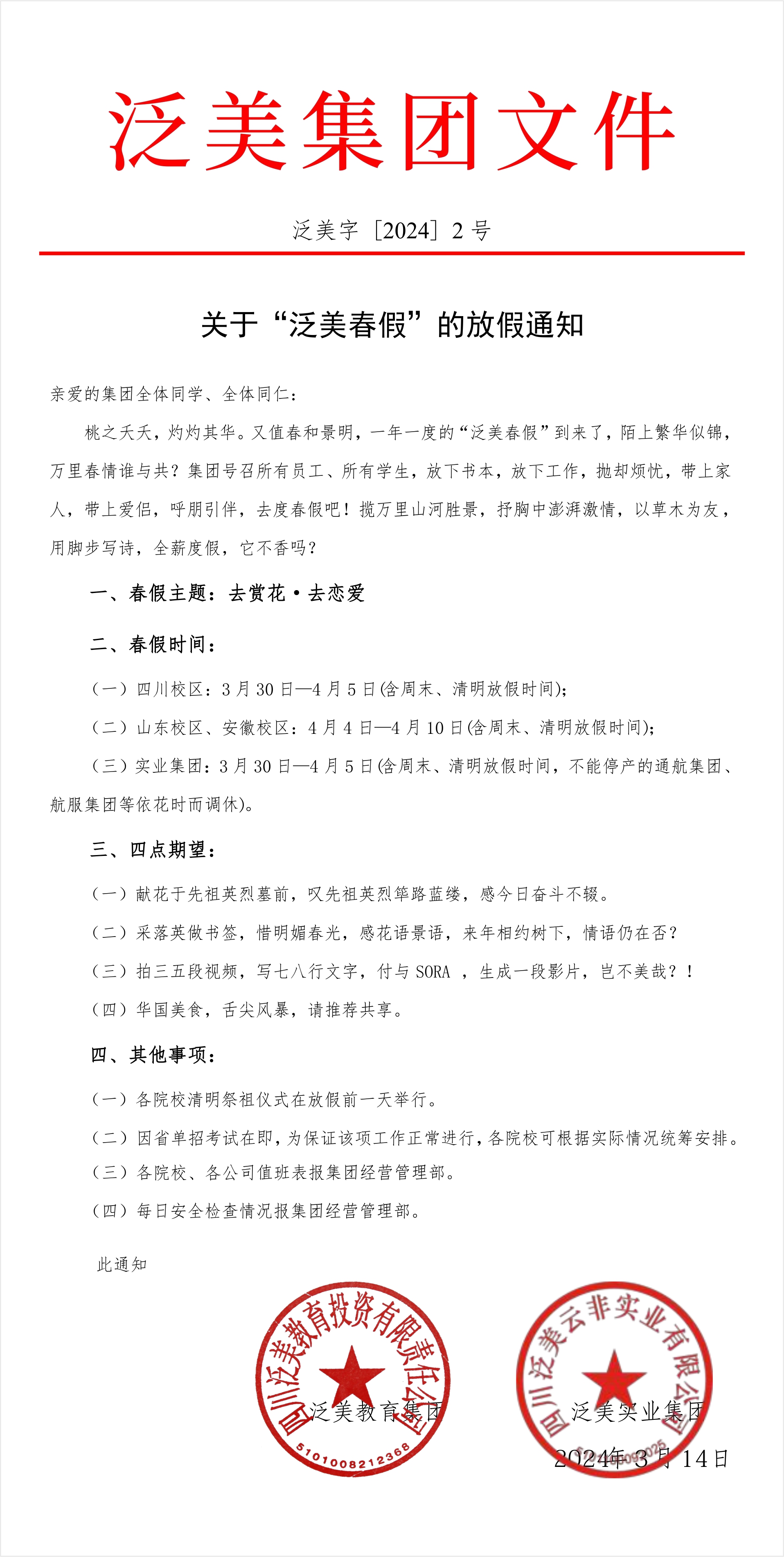
【通知】关于“泛美春假”的放假通知

2024.03.14

亲爱的集团全体同学、全体同仁🤽🏼‍♂️:

       桃之夭夭,灼灼其华。又值春和景明👨🏻‍💻,一年一度的“泛美春假”到来了👨🏽‍💻,陌上繁华似锦,万里春情谁与共🥨?集团号召所有员工👨🏽‍🌾、所有  学生🧑‍🧒,放下书本🩼✵,放下工作👰🏼,抛却烦忧🚣🏼‍♂️,带上家人,带上爱侣,呼朋引伴🧀🚶‍➡️,去度春假吧👛!揽万里山河胜景,抒胸中澎湃激情,以草木为友,用脚步写诗,全薪度假,它不香吗?

       一👱🏼‍♂️、春假主题:去赏花 · 去恋爱

       二、春假时间:

       (一)四川校区:3 月 30 日—4 月 5 日(含周末🛀🏼、清明放假时间)♨️;

       (二)山东校区、安徽校区👰🏽🙍🏻‍♀️:4 月 4 日—4 月 10 日(含周末、清明放假时间)

       (三)实业集团:3 月 30 日—4 月 5 日(含周末🤶🏼、清明放假时间不能停产的通航集团、航服集团等依花时而调休)🥹。

       三🍓、四点期望:

       (一)献花于先祖英烈墓前,叹先祖英烈筚路蓝缕🧔🏻‍♂️,感今日奋斗不辍。

       (二)采落英做书签💐,惜明媚春光,感花语景语,来年相约树下❤️‍🤽🏽‍♂️,情语仍在否?

       (三)拍三五段视频🤦,写七八行文字,付与 SORA🧔🏿,生成一段影片🙎🏻‍♂️,岂不美哉?

       (四)华国美食,舌尖风暴,请推荐共享。

       四、其他事项:

       (一)各院校清明祭祖仪式在放假前一天举行🪖。

       (二)省单招考试在即,为保证该项工作正常进行🔚,各院校可根据实际情况统筹安排。

       (三)各院校、各公司值班表报集团经营管理部。

       (四)每日安全检查情况报集团经营管理部🆒👨‍🏭。


此通知

                                                                                                                               彩神Vll学院

                                                                                                                                 2024年3月14日



报名电话

0557-2352888

官方微信

官方微博

官方抖音

面试QQ:937600111
电子邮箱:2592599016@qq.com
面试报到地址:安徽省宿州市宿马园区马鞍山大道588号
2021-2025 © 版权所有🫅🏻:彩神Vll学院 备案号:皖ICP备44497769号-2
彩神Vll专业提供↗️:彩神Vll等服务,提供最新官网平台、地址、注册、登陆、登录、入口、全站、网站、网页、网址、娱乐、手机版、app、下载、欧洲杯、欧冠、nba、世界杯、英超等,界面美观优质完美,安全稳定,服务一流💿,彩神Vll欢迎您。
彩神Vll