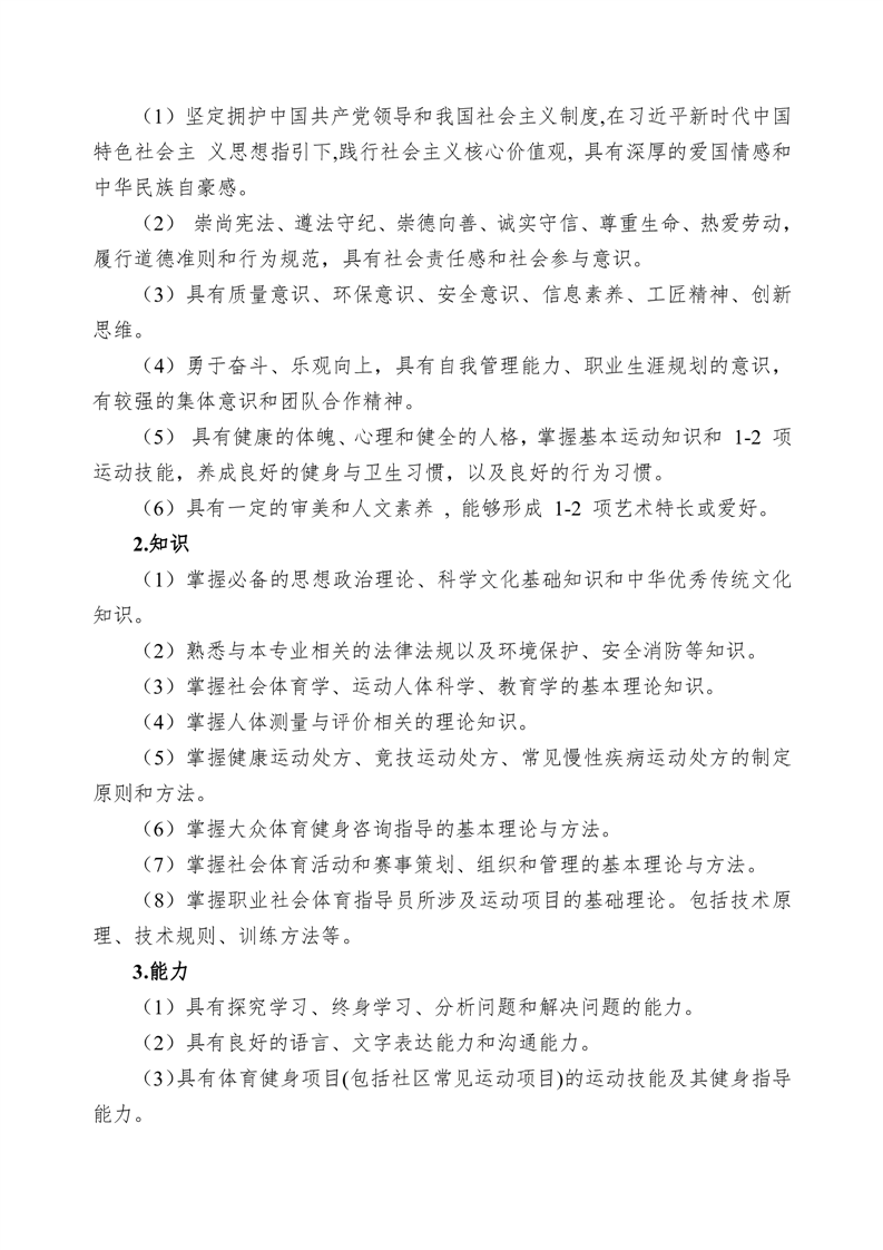
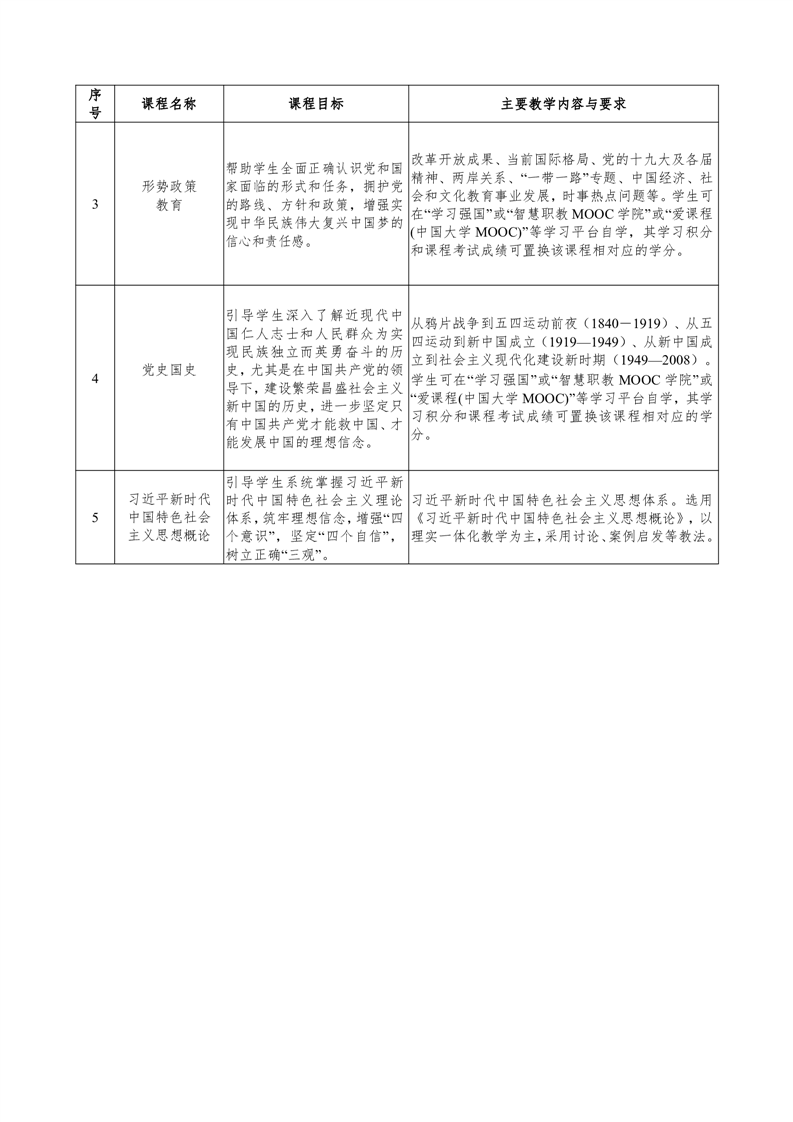
彩神Vll学院 社会体育专业人才培养方案

彩神Vll学院教务处 2023-08-06
彩神Vll专业提供🙅🏻:彩神Vll🧏🏽‍♀️、等服务,提供最新官网平台、地址、注册、登陆、登录、入口、全站、网站、网页、网址、娱乐、手机版、app、下载、欧洲杯、欧冠、nba、世界杯、英超等,界面美观优质完美,安全稳定,服务一流,彩神Vll欢迎您。
彩神Vll