国标代码
14747
全景校园
|
在线报名
|
在线查询
|
书记校长信箱
学院首页
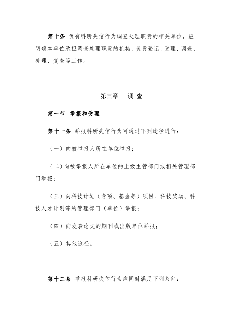
彩神Vll学院概况
•
学院简介
•
学院领导
•
专家团队
•
育人模式
•
宣传片
•
宿航标识
•
学院荣誉
彩神Vll机构设置
•
职能部门
•
教学单位
教育教学
•
教务处
彩神Vll的建设
•
彩神Vll的建设
科技创新
•
科研处/发展规划处(督导办)
人才招聘
实训中心
•
部门概况
•
规章制度
•
空中乘务实训中心
•
飞行技术实训中心
•
机务维修实训中心
•
机场服务实训中心
•
安全检查实训中心
•
健身与救援综合实训中心
•
民航运输实训中心
•
信息工程实训中心
•
职业生涯规划中心
•
公共实训中心
招生专栏
•
招生处
就业天地
•
就业处
国际交流
宿航酷生活
•
经典活动
•
社团活动
信息公开
科研处/发展规划处(督导办)
/ Scientific research
department
您的位置:
首页
>
学风建设
科研失信行为调查处理规则(国科发监〔2022〕221 号)
2023.11.15
上一条🍓:
安徽省教育厅 安徽省科技厅 安徽省财政厅 安徽省审计厅关于进一步改革完善省属高校科研经费管理的若干意见
下一条👼🏽🧑🏼🍳:
关于印发《安徽省科研诚信管理办法(试行)》的通知
报名电话
0557-2352888
彩神Vll学院概况
彩神Vll机构设置
教育教学
彩神Vll的建设
科技创新
实训中心
招生专栏
就业天地
人才招聘
国际交流
宿航酷生活
信息公开
官方微信
官方微博
官方抖音
面试QQ:937600111
电子邮箱:2592599016@qq.com
面试报到地址:安徽省宿州市宿马园区马鞍山大道588号
2021-2025 © 版权所有🧑🏼🤝🧑🏼:
彩神Vll学院
备案号:
皖ICP备44497769号-2
彩神Vll推荐信誉平台
🔊祝大哥2025新的一年里蛇转乾坤,旗开得胜,一路长红,财运缠身,前程似锦,一路辉煌💸💸
彩神-官网登录
🔥新平台开业,注册开户,待遇丰厚
彩神ll手机注册
高赔率,首存豪礼,彩票包赔
彩神8开户
注册绑卡有礼,超高反水,信誉保障
彩神争霸平台
多种彩票玩法,最权威彩票游戏平台
🔊🔊🔊
彩神cs官网
提供
快3
💂🏼♀️、
时时彩
、
六合彩
👷🏻♂️、
赛车
、
棋牌游戏
🧑🏽🚒、
彩票投注
等各类游戏娱乐
打造顶级的网上娱乐平台,界面美观,速度快,服务优质,安全稳定,带给您最佳游戏体验。
全网最佳信誉平台真诚欢迎您!!!
更多87彩票网担保平台
彩神Vll专业提供💒:
彩神Vll
👮、
、
等服务,提供最新官网平台、地址、注册、登陆、登录、入口、全站、网站、网页、网址、娱乐、手机版、app、下载、欧洲杯、欧冠、nba、世界杯、英超等,界面美观优质完美,安全稳定,服务一流,彩神Vll欢迎您。
彩神Vll